Av: David Widerberg Howden
Har du noen bråstopp i slektstreet ditt? Kanskje en ukjent far eller en opprinnelse som er ukjent. Eller på jakt etter slektninger du har mistet kontakt med? Da er kanskje DNA det som kan gi deg et spor i riktig retning.
Det er ikke så mange årene siden at DNA virkelig ble en del av feltet slektsforskning, gjerne da kalt «genetisk genealogi» på fagspråket. DNA ble navngitt og identifisert allerede i 1869, men det var først i 1984 at forskerne fant ut at DNA kunne brukes til å finne slektsskap. Av tidlige kjente saker der man begynte å bruke DNA for å bekrefte både identitet og slektsskap kan nevnes undersøkelsene av tsarfamilen Romanov:

I 2003 ble endelig det menneskelige genom kartlagt og et referanseverk som dannet grunnlaget for dagens fagfelt ble lagt. Flere selskaper har begynt å tilby slike tester, men de mest brukte blant slektsforskere er fortsatt de tre store: Ancestry, 23andMe og Familytreedna. Blant oss i Norge og våre nærmeste naboland er det liten tvil om at familytreedna og myheritage er de mest brukte og blant disse anbefaler Norsk interessegruppe for DNA i slektsforskning (NiDNA) først og fremst Familytreedna, da det er et selskap som tilbyr slektsforskeren de mest relevante testene.
Hvilke tester finnes?
Det finnes tre hovedtyper av tester:
- Autosomal: God for å finne og bekrefte nær slekt på tvers av alle linjer, den fungerer best innen 5-6 generasjoner. Men man får også treff med personer som er beslektet lenger ute, men mer og mer tilfeldig og svært vanskelig å bekrefte hvor felles forbindelse finnes. Et godt råd er å prioritere test av de eldste generasjonene i familien først.
- mt-DNA: Brukes for å bekrefte direkte morslinjer (mormorsmor etc.) tilbake til felles opphav, her anbefales å ta dypeste test, da mindre gir svært lite mer enn antropologisk verdi.
- Y-DNA: Brukes for å bekrefte direkte farslinjer (farfarfarsfar etc.) tilbake til et felles opphav, her anbefales å ta minimum Y37 og helst Y67 for å være relevant for å bekrefte slekt. Husk at denne testen kan kun tas av menn, da kvinner ikke har Y-kromosom.
«Etnisitetstester»

Hvis du er mest interessert i å finne din genetiske opprinnelse og hvilke andre befolkningsgrupper du har noe felles med, så finnes det slike tester hos de fleste selskaper. Men man må være klar over at resultatet kan variere svært så mye fra selskap til selskap, da utvalget av referansegrupper og utregninger er forskjellig. Resultatene egner seg ikke til så mye mer enn underholdning, samtidig kan det også gi deg et spor som kan være interessant. Men husk å ikke ta resultatene bokstavelig og jakte på små prosenter som mest sannsynlig er tilfeldige likheter eller «støy».. Husk også at søsken har ofte svært forskjellig resultat og at disse resultatene ikke kan brukes for å bekrefte eller avkrefte noe som helst slektsskap. Altså sjeldent til mye nytte for oss slektsforskere og sier lite om din virkelige «etnisitet».
Autosomaltester
Analysen nevnt ovenfor er som regel en del av Autosomal-testen, da den baseres på det DNAet vi arver 50% av fra hver av våre foreldre på tvers av alle linjer (ikke kun fars og morslinjer). Den viktige delen av denne testen er det som Familytreedna kaller Familyfinder, altså en treffliste over personer man faktisk deler DNA med. De man får treff med er altså ikke begrenset til kun å dele fars og morslinjer, men er de du deler DNA-segmenter med som dere tilfeldigvis har arvet fra en av dere felles aner. Fordi vi arver ett kromosom i hvert kromosompar fra hver av våre foreldre, vet vi at vi arver 50% fra dem begge. Men det er tilfeldig hvilken halvpart av våre foreldres kromosomer vi arver, derfor kan vi ha arvet 18% fra morfar og 32% fra mormor, men gjennomsnittlig 25%. Det vil også si at det er begrenset hvor mange generasjoner tilbake i tid man bør forvente å få treff med slektninger.

De som deler Oldeforeldre det vil si tremenninger har statistisk over 99% sannsynlighet for å få treff i en slik analyse, men derfra går sannsynligheten brått nedover og med en firmenning er det 90%, 5-menning 50% og kun 10% sannsynlighet for treff med alle 10-menninger. Husk på at ved 7 generasjon har vi 64 og ved 8 generasjon 128 aner. Ved at man ikke har arvet nøyaktig 25% fra hver av sine besteforeldre vil det være flere aner man ikke har arvet noe fra og noen man har arvet mer av. Derfor blir slike tester stadig mindre brukbare for å bekrefte slekt etter 5-6 generasjoner. Men disse testene er svært viktig for å bekrefte nær slekt på tvers av fars og morslinjer. Her har Ancestry den desidert største databasen, men svært mye amerikanere og mindre tilgjengelig for oss her i Norge (før ble denne solgt kun gjennom tredjeparter i Norge).
mtDNA
For å finne andre som deler din felles morslinje, finnes det få andre selskaper å velge mellom enn familytreedna, det finnes selskaper som kan gi deg haplogruppen, men ikke en treffliste med andre som deler denne. Analysen er nyttig for å kontrollere at slektsforskningen stemmer eller sannsynliggjøre et felles opphav for morslinjer i samme bygd der kildene er tapt eller ikke eksisterende. mtDNA arver vi stort sett helt uforandret og kun fra våre mødre, derfor brukes denne for å spore morslinjer. Fordi mtDNAet muterer svært sjeldent og inneholder lite arvemateriale (16.569 basepar langt) anbefales det å ta fullsekvens av denne analysen (analyserer alle basepar). Vi har alle en morslinje og når vi følger den kommer vi alle tilbake til et felles opphav, men fordi det en sjelden gang skjer forandringer i vårt DNA som blir arvet av våre etterkommere, kan vi regne ut hvor nært beslektet to som deler en morslinje er. De gruppene av morslinjer som har mye felles kaller vi haplogrupper og hver av disse er navnsatt alfabetisk etter når de ble oppdaget og under hver av disse haplogruppene finnes det undergrener og forgreninger. Selv heter min gren K1c1b, noe som betyr at min haplogruppe er K og hvert ledd under denne får annenhver en bokstav og et tall, noe som betyr at min gren er fire ledd nærmere vår egen tid. Analysen kan ikke fastlå sikkert hvor nært to som deler en morslinje er innen skriftlig tid, men i kombinasjon med en Familyfinder kan nærmere slektsskap fastslås.

NIDNA har publisert noen artikler om dette temaet:
- Stammødre og morslinjer
- Er mtDNA-tester nyttige i slektsgranskning?
- mtDNA som kontroll av kvinnelinje
Y-DNA
For å finne andre som deler din farslinje, er det også samme selskap som anbefales. Men for å finne din haplogruppe og undergren, tilbys både grunnleggende tester av Y-DNA hos flere selskaper og mer avanserte tester.

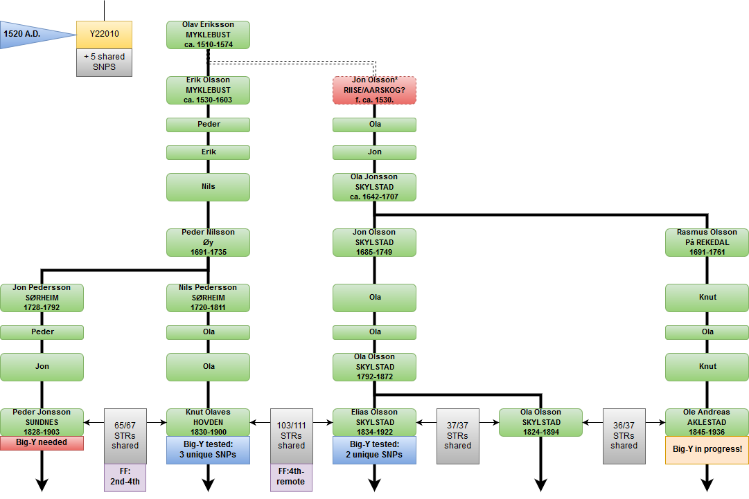
For de som er mest interessert i antropologi og menneskets vandring er genographic project et godt alternativ, men for slektsforskeren gir det lite av nytteverdi og det er fortsatt treffene man får som er viktig. Som mt-DNA så kan man ved å teste sitt Y-DNA bekrefte sin gren helt fra vårt genetiske opphav og ned til vår egen tid. Y-DNAet inneholder mye mer arvemateriale (57 millioner basepar langt) enn mt-DNA og har en mye raskere mutasjonshastighet, derfor kan vi identifisere slektsskap mye nærmere vår egen tid:

Sønner arver stort sett helt uforandret Y-DNA fra sin far, men med statistisk 75-180 års mellomrom oppstår det genvarianter (SNPer) som arves uforandret og stabilt til alle etterkommere. I starten var det også slik at leddene under en haplogruppe fikk annenhver en bokstav og et tall, men fordi sekvenser som min egen I1a1a4a1a1b3b fort blir uoversiktlig og sekvensen oppdateres for hver gang det oppdages en ny gren. Så har de aller fleste begynt å betegne sin gren med haplogruppen: I1 og yngste SNP: Y22010 (I1-Y22010). STR-testene (Y12-Y111) er de mest brukte og kostnadseffektive testene for å finne slektsskap på farslinjen og er en test som identifiserer gjentakende mønstre i Y-DNAet. Et utsnitt kan se slik ut: GTACTAGAGATAGATAGATAGATAGATAGATAGATAGATAGATACTGCTTA. I denne sekvensen kan vi se at kombinasjonen: GATA gjentar seg 8 ganger. Slike gjentakende grupper av mønstre kaller vi STR-markører og ved å teste 12 markører tester du da 12 slike områder i ditt Y-DNA.

Men for slektsskap som ligger litt lenger tilbake i tid og gjerne der man ikke kjenner helt slektsskapet er SNP-analysen ofte et bedre verktøy enn STR. Det er mindre effektivt i starten og koster mer enn STR-testene, men etter egen erfaring gir det langt mer detaljerte og sikre svar. Mens STR som nevnt er gjentakende mønstre av basepar, er SNPer genvariasjoner i et enkelt basepar og stort sett unikt for en person og hans etterkommere.
NIDNA har publisert noen artikler om dette temaet:
Anbefalte bøker:
- Bettinger, Blaine: The Family Tree Guide to DNA testing and Genetic Genealogy, 2019
- Bojs, Karin & Peter Sjölund: Svenskarna och deras fäder de senaste 11000 åren, 2016.
- Sykes, Bryan: Evas sju døtre, en fortelling om våre genetiske formødre, 2003.
- Sjölund, Peter (overs. Nedrud, Howden): Slektsforskning med DNA, 2019